朔州市规划和自然资源局
  • 繁體
  • 无障碍浏览
  • 长者助手
政府信息公开
搜索位置: 匹配度: 排序:
  • 政府信息公开指南
  • 政府信息公开制度
  • 法定主动公开内容
    • 机构信息
    • 工作动态
    • 规划计划
    • 财政信息
    • 法规文件
  • 政府信息公开年报
  • 依申请公开
    • 依申请公开申请流程
    • 依申请公开受理机构
  • 政府信息公开目录
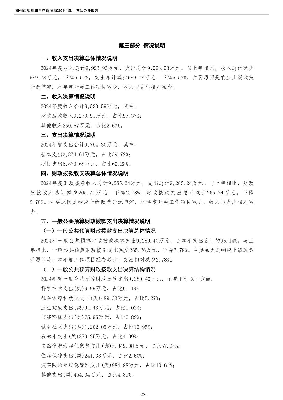
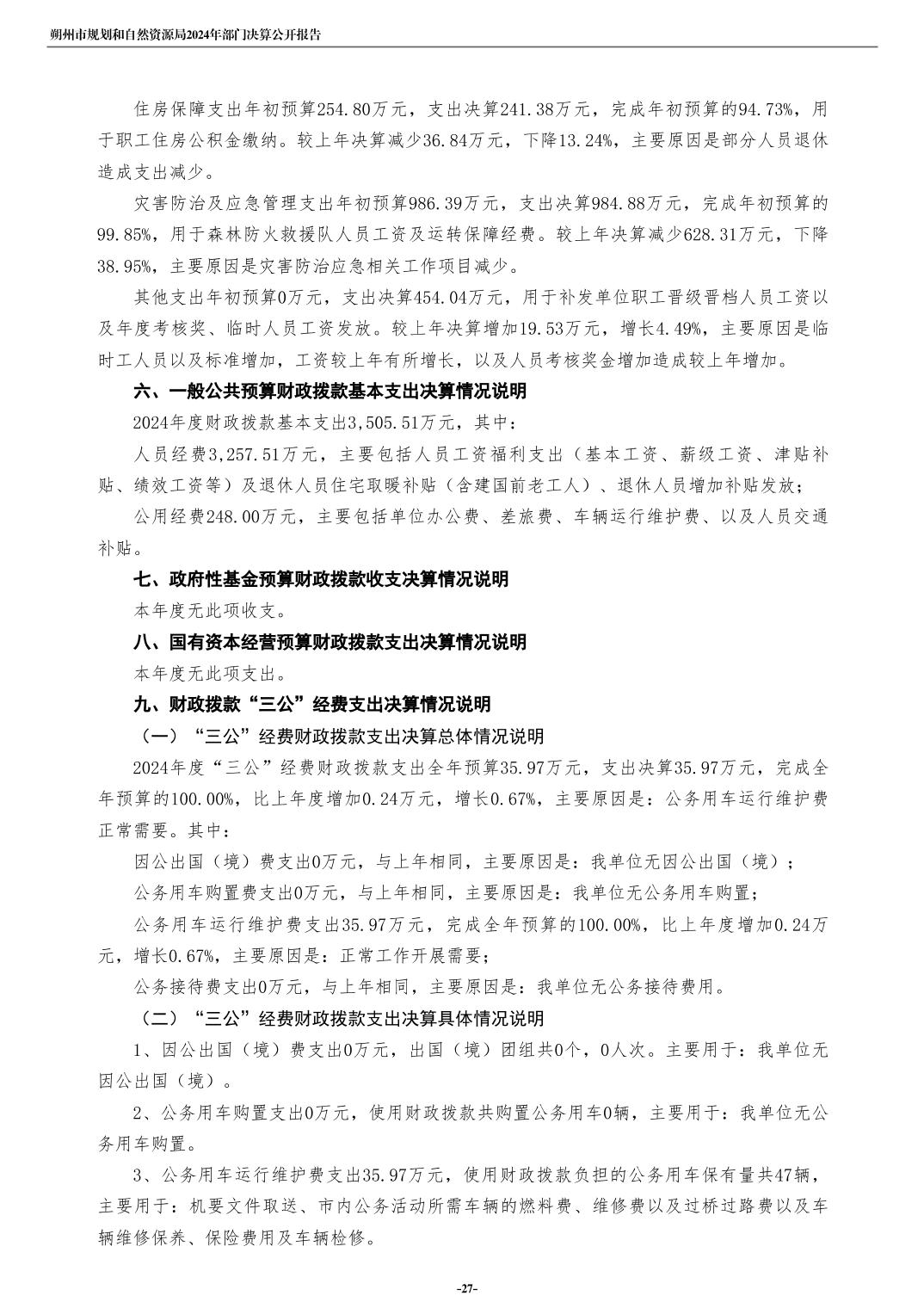
朔州市规划和自然资源局2024年度部门决算公开
发布日期:2025-09-24      发布机构:朔州市规划和自然资源局


检索结果
信息公开 政策文件
      • 市政府工作部门
      • 县(市、区)政府网站
      • 市内其他网站
      • 省内各市政府网站
      • 市发改委
      • 市教育局
      • 市科技局
      • 市公安局
      • 市民政局
      • 市司法局
      • 市财政局
      • 市人社局
      • 市规划和自然资源局
      • 市生态环境局
      • 市住建局
      • 市交通局
      • 市文化和旅游局
      • 市应急管理局
      • 市统计局
      • 市审计局
      • 市能源局
      • 市发展研究中心
      • 朔城区
      • 平鲁区
      • 怀仁市
      • 山阴县
      • 应县
      • 右玉县
      • 朔州党建网
      • 信用中国(山西朔州)
      • 朔州市网上政务服务大厅
      • 全国公共资源交易平台(朔州市)
      • 朔州新闻网
      • 太原市
      • 大同市
      • 忻州市
      • 吕梁市
      • 晋中市
      • 阳泉市
      • 长治市
      • 晋城市
      • 临汾市
      • 运城市
      • 关于我们 网站声明 网站地图 联系我们

        版权:© 朔州市人民政府网   主办:朔州市人民政府办公室   承办:朔州市人民政府信息技术和金融服务中心

        网站标识码:1406000020晋ICP备07500137号 晋公网安备14060202000030号

      • 政务微信

        政务微博

        三晋通